2025年度,柑橘病虫害生物学创新团队获批教育部学科突破先导项目、重庆市自然基金、地方社会化服务等项目21项,到位经费1700余万元;在柑橘黄龙病灾变机制及分区治理技术体系创建与应用、柑橘黄龙病抗性机制解析及柑橘病毒-寄主互作机理研究等方面取得显著进展,相关工作获重庆市科技进步一等奖 1项,在《Science》、《Autophagy》等学术期刊发表A2以上的SCI论文23篇,制定团体标准 1项。
1、“柑橘黄龙病灾变机制及分区治理技术体系创建与应用”荣获重庆市科技进步一等奖
柑橘病虫害生物学创新团队围绕制约柑橘产业发展的毁灭性病害-柑橘黄龙病防控的重大需求,针对其灾变机制不清、高效绿色防控技术缺乏、难以精准分区治理等难题,通过与国内相关研究团队历时15年协同攻关,取得一系列突破:1)灾变机制解析方面,构建全球最大黄龙病菌基因组库,发现中国病害双起源中心,揭示木虱内生菌等关键因子推动病菌高效传播的机制,阐明病菌-木虱-柑橘三方互作机制;2)防控技术创制方面,成果完成团队在国际/国内率先创制抗(耐)病种质21份,开发灵敏快捷的检测技术体系与产品3套,研发出国际首款木虱智能监测仪,创建“网墙隔离-以螨治虫-AI精准施药”绿色高效技术体系;3)分区治理模式方面,提出4套基于流行规律的“重度区-低度区-阻截带-非疫区”治理模式,并深化联防联控机制,协同推动该技术体系在我国优势产区大面积应用,为精准防控提供强力支撑。该成果整体技术达到国际先进水平,在抗病种质创制、智能监测技术等方面世界领先,荣获重庆市科技进步一等奖。

图1. 西南大学各获奖成果完成人合影(前排左四为本成果第一完成人周常勇)
2、柑橘黄龙病抗性机制研究取得重大突破,发表《Science》封面论文
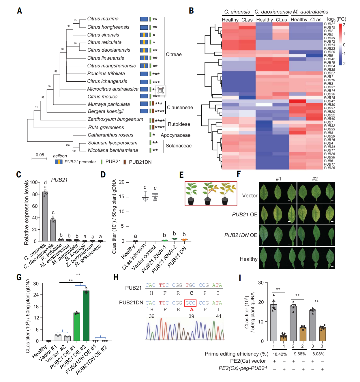
柑橘是全球和我国第一大水果,柑橘黄龙病被称为“柑橘界的癌症”,由亚洲韧皮杆菌引发,已肆虐全球近50个国家,年均给柑橘产业带来超百亿美元的损失。面对这一严峻挑战,柑橘病害生物学团队与中国科学院微生物研究所叶健团队等携手合作,协同创新,最终成功解析了柑橘抗黄龙病的核心分子机制,破解了困扰国际农业界缺乏柑橘黄龙病抗性基因的科学难题。
该研究通过深度挖掘我国柑橘属及芸香科远缘种质资源,首次发现植物茉莉素信号通路核心转录因子MYC2及其互作E3泛素连接酶PUB21构成抗病调控枢纽。这一发现不仅揭示了柑橘“远亲”花椒、咖喱等植物中存在的PUB21DN旁系同源体如何通过关键氨基酸变异增强MYC2蛋白稳定性,激活多种抗病蛋白及次生代谢物合成通路,使柑橘获得对黄龙病的高抗甚至免疫能力,而且为全球柑橘产业可持续发展提供了新的方向。

图2. E3泛素连接酶PUB21及PUB21DN调控黄龙病抗性机制
3、深入解析柑橘病毒-寄主互作分子机制
团队系统揭示了ClGDPD1调控尤力克柠檬免疫反应抵御黄脉病毒侵染的分子机制;阐明了CRP蛋白在印度柑橘病毒亚属病毒侵染过程中的关键作用;明确了高温抑制CsWRKY76-CsPR4A模块的抗病功能促进柑橘黄化花叶病毒累积的分子机制;发现褪绿矮缩病病毒RepA蛋白可以损害ClMDH诱导叶绿体核周聚集的功能,并促使ClMDH由细胞质移动到细胞核从而促进自身侵染。相关成果发表在《Horticulture Research》《Molecular Plant Pathology》《Journal of Virology》等重要刊物。

图3. 高温抑制CsWRKY76-CsPR4A模块免疫功能促进柑橘黄化花叶病毒累积的分子机制