网站首页 > 科研进展 > 正文
2025年油菜生物学创新团队主要科研进展
发布时间:2026-03-31 15:29:03    浏览次数:    作者:


油菜团队本年度新增国家级纵向项目7项,省部级纵向项目6项,横向项目8项,新增项目总经费达2200余万元;获国家发明专利4项,创制种质素材70余份,登记油菜新品种1个;在国内外高水平学术刊物上发表A1级以上论文8篇,主要科研进展如下:

一、团队在开花机制研究方面挖掘出了木质部纤维细胞中次生细胞壁形成的关键调节因子BnaA9.NST3,并发现BnaA9.NST3是以光周期途径依赖性方式影响甘蓝型油菜的开花。研究表明,BnaA9.NST3直接与BnaC8.NF-YC9和Bna.CO的启动子结合来调节它们的转录。BnaC8.NF-YC9与Bna.CO相互作用形成复合物,调节Bna.FT转录,从而影响开花。此外,成花素上调了包括BnaA9.NST3在内的次生细胞壁生物发生(SCWB)相关基因,加速了茎中的SCWB,促进了维管成熟和芽系统的适应,以满足植物在生殖阶段的机械支持需求。本研究结果首次揭示开花与次生生长的协同调控网络,为培育适应不同光周期的优良油菜品种提供基因靶标。

图1. BnaA9.NST3促进油菜开花的调控模型


二、在油菜菌核病抗性机制研究方面,鉴定到了核盘菌非寄主植物水稻中可靶向病原菌基因的miRNA,并揭示了其抗病机制。该研究发现,接种核盘菌后,水稻miRNAs不仅可靶向自身基因调控水稻防御反应,同时还可靶向病原菌基因,调控其翻译相关生物学过程。通过与油菜对比,发现水稻中存在一些物种异性的miRNAs可靶向核盘菌基因,其中Os-miR169y能够靶向核盘菌的60S核糖体蛋白L19 (SsRPL19),影响病原菌的核糖体组装,从而抑制病原菌的生长和致病。利用菌诱导型启动子在油菜中表达Os-miR169y,显著提高了油菜的菌核病抗性。该研究揭示了水稻miRNAs在非寄主抗性中的作用机制,并揭示了非寄主特异的、具有“攻击”病原物功能的miRNA在提高寄主植物抗性中的潜力。该研究为作物抗病育种提供了新的策略。

2. 水稻NHR的miRNAs作用机制模式图

 

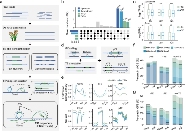
三、联合广西大学在国际著名期刊《Nature Communications》上在线发表了题为“Pangenome analysis of transposable element insertion polymorphisms reveals features underlying cold tolerance in rice”的研究论文。该研究创新性提出基于图形泛基因组的TIPs-GWAS(转座子插入多态性全基因组关联分析)策略,为作物适应性性状遗传解析提供新方案。研究聚焦于植物基因组中广泛存在的转座子插入多态性,通过构建图形泛基因组并结合多组学数据,系统揭示了转座子在冷胁迫响应调控中的关键作用,尤其在基因表达调控和表观遗传重塑方面的影响。该研究成果为利用转座子多态性这一重要遗传资源,驱动作物复杂性状(尤其是适应性)遗传改良提供了新的理论依据和丰富的候选靶点,具有广阔的农业应用前景。

 

 图3. 转座子插入多态性图谱和表观修饰特征

              


 

西南大学农业科学研究院 版权所有
地址:中国 重庆市北碚区天生路2号 邮编:400715 联系电话:023-68253575